Kundenprofil
Modul "Portfolio-Service Investment-Agent" oder Modul "Portfolio-Service Rebalancing"
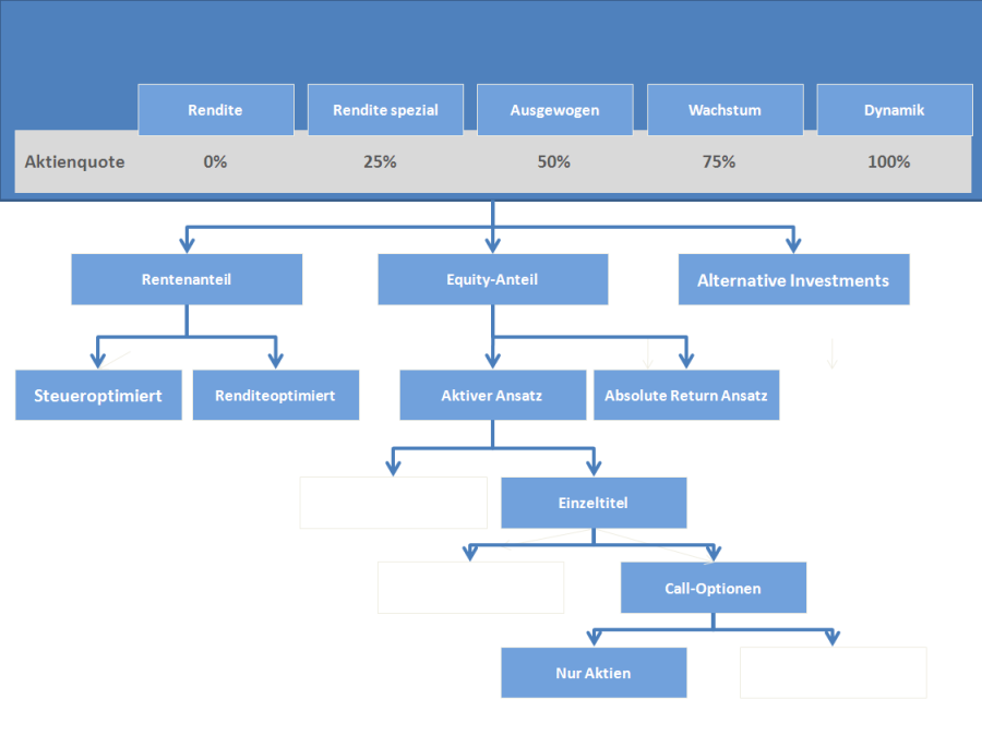
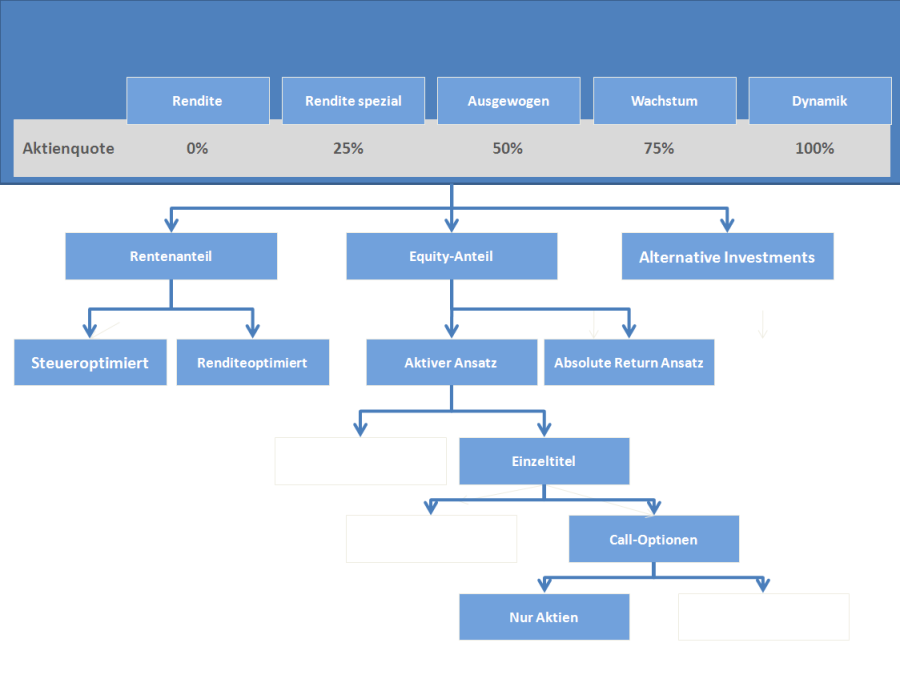
Das Kundenprofil steuert die Allokation. Es besteht im Allgemeinen aus einer Reihe von Parametern, die aufgrund von Kundenabsprache oder Verwaltungsverträgen festgelegt sind. Die Bezeichnung und der Werteumfang dieser Parameter sind abhängig von dem Allokationsmodell, das die Verwaltung anbieten möchte. Je höher die angebotene Variantenvielfalt sein soll, desto mehr Parameter werden im Allgemeinen benötigt, um sie zu realisieren.
Im folgenden Diagramm ist ein Kundenprofil skizziert. Ausgehend von einer Basisstrategie, die im Wesentlichen eine Aktienquote definiert, wird durch weitere Parameter die Strategie schrittweise ausdifferenziert.

Das Kundenprofil wird im Allgemeinen über benutzerdefinierte Felder (oder auch reguläre Stammdaten-Felder) beim Portfolio-Objekt erfasst. Die benutzerdefinierten Felder für das Rebalancing stehen sollten in einer Feldkategorie über benutzerdefinierte Felder zusammengefasst werden. Lesen Sie dazu den Abschnitt Feldkategorien.