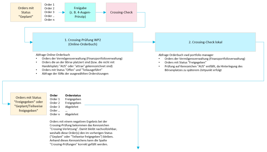
Wichtige Informationen zu den Crossing-Prüfungen
- Es gibt eine lokale Crossing-Prüfung und eine (separat lizenzierbare) Crossing-Prüfung über das Online-Orderbuch.
- Ist diese Crossing-Prüfung für das Online-Orderbuch lizenziert, dann werden zunächst die Prüfungen des Online-Orderbuchs durchgeführt und danach die des in den Infront Portfolio Manager integrierten lokalen Orderbuchs.
Überblick über die Crossing-Prüfungen:
