Customer profile
Portfolio Service Investment Agent" module or "Portfolio Service Rebalancing" module
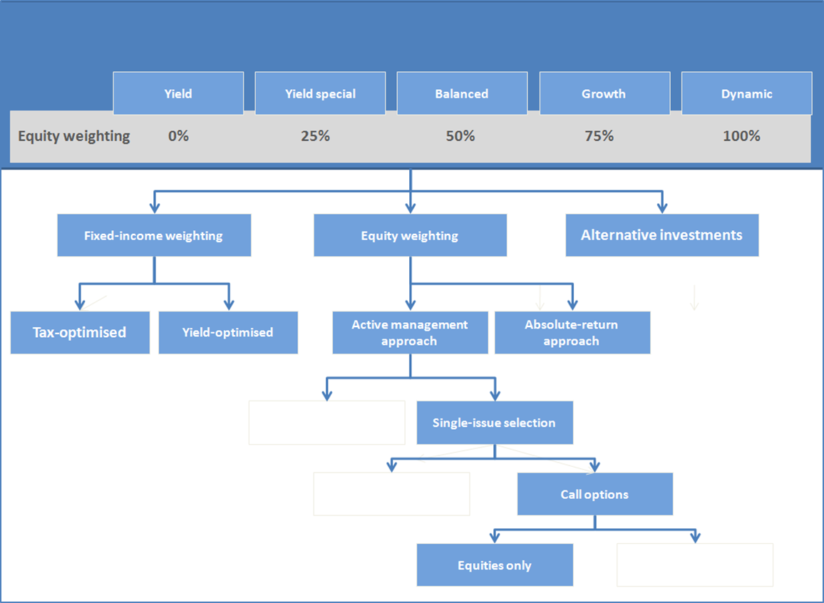
The customer profile controls the allocation. It generally consists of a number of parameters that are defined on the basis of customer agreements or management contracts. The designation and the range of values of these parameters depend on the allocation model that the administration wishes to offer. The greater the number of variants offered, the more parameters are generally required to realize them.
A customer profile is outlined in the following diagram. Starting from a basic strategy, which essentially defines an equity allocation, the strategy is gradually differentiated using additional parameters.

The customer profile is generally entered via user-defined fields (or regular master data fields) for the portfolio object. The user-defined fields for rebalancing should be grouped together in a field category via user-defined fields. Please read the section Field categories.