Systemarchitektur (Terminal-Services)
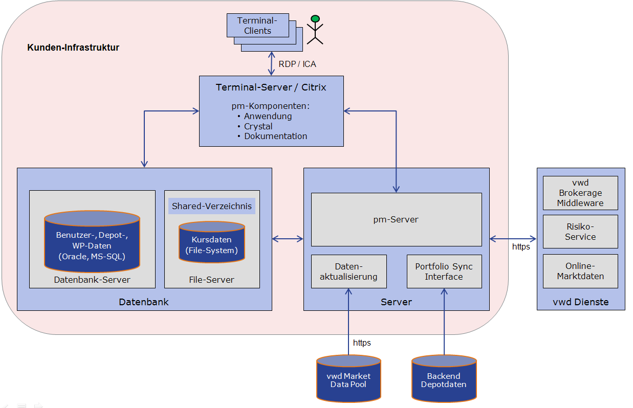
Zum Aufbau der Systemarchitektur beim Betrieb mit Terminal-Services können mehrere Architekturen zum Tragen kommen. Empfehlenswert ist eine Aufteilung der unterschiedlichen Aufgaben auf verschiedene Systeme wie nachfolgend abgebildet.

Die oben abgebildete Variante sieht genau wie beim Betrieb ohne Terminal-Services einen speziellen Server vor, auf dem die Komponenten <Server>, <Datenaktualisierung/-pflege> und <> installiert sind. Lediglich die einzelnen Arbeitsplätze mit den Komponenten <Anwendung>, <Crystal Reports> und <Dokumentation> werden durch die Installation auf dem Terminal-Server ersetzt.
Beim Betrieb mit Terminal-Services muss besonderer Wert auf die Einrichtung der Berechtigungen gelegt werden. Das gilt sowohl für die Benutzerverwaltung des Infront Portfolio Manager als auch für die Windows-Berechtigungen, um Benutzer erst gar nicht den Zugriff auf bestimmte Dateien zu ermöglichen.